2026 年中考家长升学选择指南:从政策吃透到路径匹配精准规划孩子未来体育比赛直播_足球_波胆_买球_篮电竞_在线投注
2026-01-29体育,足球,波胆,反波胆,角球,串关,大小球,世界杯,欧洲杯,比分,足球比分,赛事,足球赛事,电竞赛事,体育赛事直播,足球直播平台,世界杯直播,足球直播,体育直播,NBA直播,游戏直播,LOL直播2026 年中考家长升学选择指南:从政策吃透到路径匹配,精准规划孩子未来
2026 年中考家长升学选择指南:从政策吃透到路径匹配,精准规划孩子未来
2026 年是中考改革落地的关键年,“两考合一”“综合素质评价硬指标”“职业教育升学通道拓宽”等政策叠加,彻底打破了“唯普高论”的单一升学格局。家长需从“政策解读 — 自我评估 — 路径匹配 — 志愿填报 — 避坑防范”全流程发力,才能帮孩子选对最适配的成长赛道。以下是结合全国政策与地方实践(如清远、长沙、成都等)的详细指南:
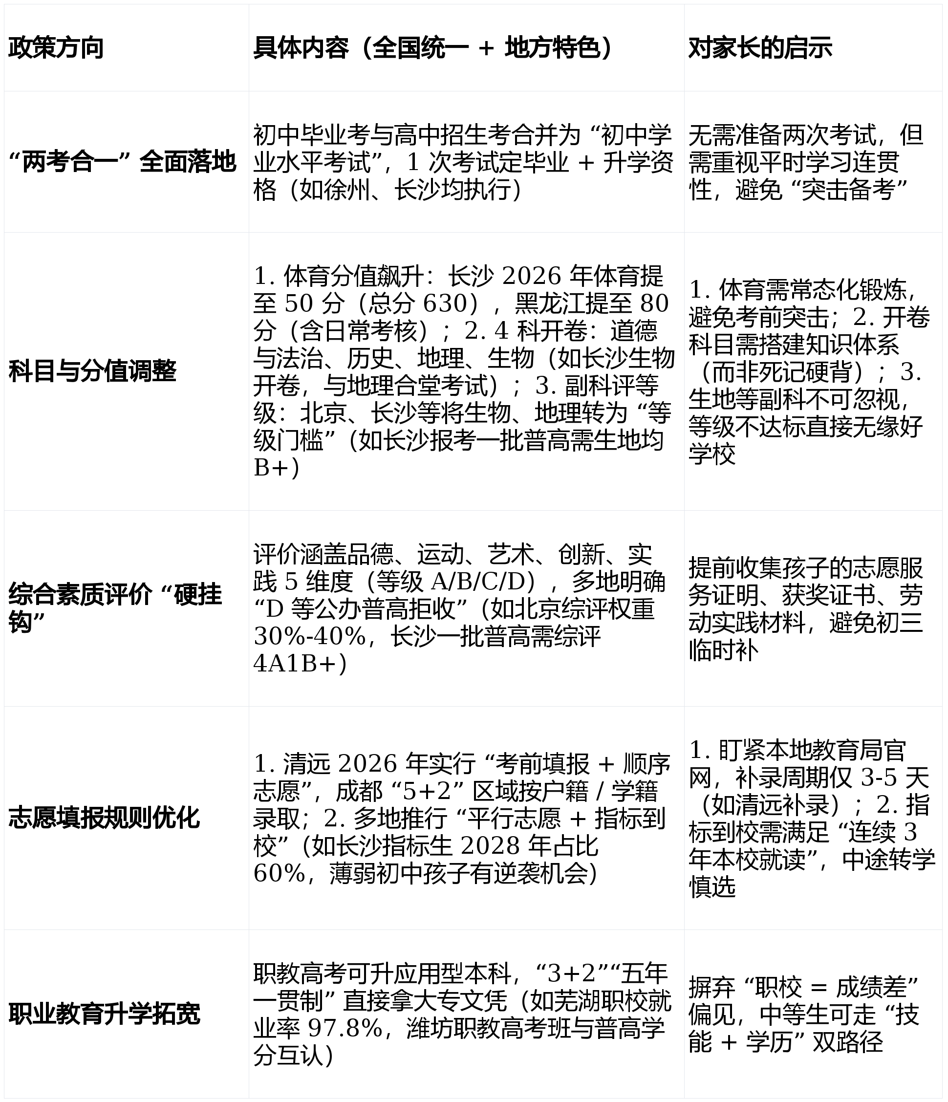
政策是升学选择的 “导航图”,2026 年中考改革有 5 个关键变化,家长必须优先厘清:
选择的核心是 “匹配”,家长需先从“孩子特质 + 家庭资源 + 政策窗口”3 个维度做自我评估,避免盲目跟风:
:民办普高学费每年数万元(如长沙民办高中学费 3-6 万 / 年),需考虑长期负担;中职 / 公办普高有补贴(如国家中职助学金),经济压力小。
:若家庭有体制内 / 企业资源(如华为、军警系统),可结合易指路先锋班(体制内就业)、鸿蒙班(鸿蒙生态企业输送)等特色路径,实现 “资源对接”。
山东、济南 2026 年新增大量公办高中学位(如临沂城区年增 8000 个),分数接近普高线的孩子可多尝试;
菏泽、聊城对农村中职生提供学费补贴 + 就业保障,经济困难家庭可优先考虑;
2026 年新增 “跨学科特长”(如 AI + 艺术),有小众天赋的孩子可避开传统竞争。
2026 年中考升学已形成“普高 + 职校 + 特色路径”的 “立交桥”,家长需逐一了解各路径的核心逻辑:
:清远补录适合 “分数距普高线 分” 的孩子,需注意补录学校可能是郊区校或艺体特色班(需提前考察住宿 / 办学质量);
:适合 “分数接近普高线 + 家庭经济允许” 的孩子,择校时重点看 “办学年限(5 年以上为佳)、高考升学率(如本科率 30%+)、师资稳定性”(避免 “学店式” 学校);
:如易指路先锋班(体制内就业导向,含军警报考指导)、鸿蒙班(理工科 + 华为生态就业)、艺体班(文化 + 专业双提升),需通过天赋测评(如易指路 LPT 潜能测试)匹配,适合有明确职业方向的孩子;
:成绩中等、动手能力强、对技术领域(如机电、护理、AI)有兴趣的孩子;
可通过职教高考升应用型本科(如潍坊职教高考班可拿全日制本科学历),竞争压力比普通高考小;
学习专业技能(如新能源汽车维修、跨境电商),毕业后可直接就业(如芜湖职校对口就业率 85%);
:优先选公办中职(如广州新华互联网科技职校),重点看 “实训设备(如是否有工业机器人实验室)、校企合作(如是否对接华为、奇瑞等企业)、职教高考升学率”。
:成绩薄弱、对理论学习兴趣低、想尽早自立的孩子(如喜欢烹饪、汽修、美容的孩子);
:2-3 年掌握过硬技能,毕业可直接就业(如汽修工起薪 4000+),后续可通过成人高考升学历;
:核实学校 “办学许可证” 和 “就业合作单位”,避免轻信 “包分配”“高薪就业” 的虚假宣传(优先选口碑老校,如本地人社局推荐的技校)。
路径 5:特长生(艺术 / 体育 / 科技)—— 靠特长 “降分进普高”
:有明确特长(如钢琴 10 级、田径二级、机器人竞赛获奖)、文化课中等的孩子;
3-4 月关注目标高中特长生招生简章(如长沙一批普高特长生需提交作品集 / 获奖证书);
专业测试需提前训练(如美术特长生需准备素描、色彩作品),文化课需达该校录取线% 左右;
:录取分数比普通生低 30-50 分,后续可走 “艺术生高考”(如美术生考设计类专业)。
2026 年中考家长升学选择指南:从政策吃透到路径匹配,精准规划孩子未来
志愿填报是 “临门一脚”,家长需掌握 “冲稳保” 逻辑,避免 “考得好却落榜”:
:第一志愿报比孩子平时成绩高 1-2 个档次的学校(如平时 500 分,报 520-530 分的学校),但需注意 “冲” 的学校往年录取排名需接近孩子的模考排名(如长沙参考 “区县排名”,而非分数);
:第二、三志愿报 “匹配度 80%+” 的学校(如孩子模考排名对应往年某普高录取排名),参考近 3 年录取数据(可咨询班主任或教育局);
:最后 1-2 个志愿选 “保底校”(如本地公办中职的职教高考班),确保不滑档到 “无证民办校”。
:优质高中将 60% 名额分配到初中(如长沙 2028 年执行),薄弱初中的孩子 “校内排名靠前” 即可低分录优质普高(如某普高统招线 分,指标到校线 分),需提前确认孩子所在初中的指标名额;
:清远、成都等补录仅 3-5 天,需密切关注教育局公众号,补录学校可能有 “特色班”(如艺体班),需提前考察办学质量。
2026 年中考家长升学选择指南:从政策吃透到路径匹配,精准规划孩子未来
2026 年中考招生中,虚假宣传、无证办学等问题突出,家长需做好 “防范”:
:高中录取严格按分数和政策执行,学籍无法伪造,切勿轻信 “交赞助费补录”;
:选任何学校前,登录本地教育局官网查询(如中职需有人社局认证,民办普高需有办学许可证),避免 “无证机构”;
:选职校专业时,既要结合孩子兴趣,也要看行业前景(如人工智能、新能源汽车、护理需求旺盛,而传统文秘专业就业窄);
:无论选哪条路径,需关注孩子心态(如普高生避免 “高考焦虑”,职校生避免 “自卑”),可借助易指路等机构的 “生涯规划督学” 服务。
2026 年中考家长升学选择指南:从政策吃透到路径匹配,精准规划孩子未来
:社会需要科学家,也需要大国工匠(如芜湖职校毕业生起薪超部分本科生);
:普高生可考研,职校生可通过职教高考读博(如潍坊职教高考班有学生升本科后考研),现在的选择不决定一生;
:带孩子去心仪的普高、职校参观,看实训设备、与在校生交流(如易指路合作校可体验特色课程),让孩子参与决策。
2026 年中考升学的本质是 “精准匹配”—— 结合孩子的特质、家庭的资源、政策的红利,选对路径比 “挤独木桥” 更重要。家长需做的是 “理性规划 + 陪伴支持”,让孩子在适合的赛道上实现长远发展。
我们尊重学生先天遗传与后天成长的多元智能发展,致力于发现学生的独特天赋,因材施教,既拔尖也补低,通过目标配学激发学生的内在驱动力和学习原动力,助力每位学生成就最优秀的自己。
我们提供天赋测评、学业规划、高考指导、职业规划、学历技能提升及就业指导等个性化服务,量身定制精准高效的个性化发展方案,涵盖学习、实习、就业等多方面。公司秉承公益利他的核心战略,力求实现学生、家长、学校、企业及社会的多方共赢,旨在成为终身教育领域内具有价值和影响力的教育品牌。
旗舰店:南宁市明秀西路122号城市碧园B栋1楼B1-5号商铺(招生就业指导中心)


